Науковці ІХХТ брали участь у розробленні «розумних полімерних сендвічів», що відкривають нові можливості для клітинної інженерії

Кафедра органічної хімії Львівської політехніки
Ілюстрація до матеріалу

У галузі біомедицини давно існують виклики, як м’яко, без агресивних методів керувати клітинами, при цьому забезпечуючи їх максимальну біосумісність із полімерними матеріалами. Уявіть собі поверхню, яка вміє підлаштовуватися під клітини так, як одяг підлаштовується під погоду. Коли стає тепліше – вона змінює свою поведінку, а коли холодніше – реагує по-іншому.

Саме так працюють нові «розумні полімерні сендвічі», які розробила команда дослідників, що включала українських та польських науковців. З української сторони дослідження забезпечував професор кафедри органічної хімії Інституту хімії та хімічних технологій Львівської політехніки Юрій Стецишин та його аспірантка Яна Шимборська.

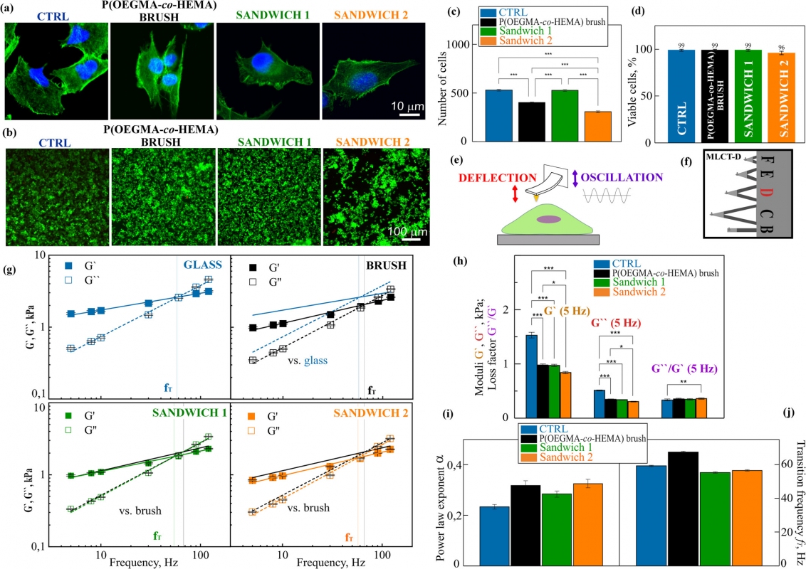
Дослідники запропонували принципово нову універсальну стратегію створення температурно-чутливих полімерних «сендвічів», де до полімерних щіток приєднують наногідрогелі. Такі багатошарові структури реагують на зміну температури, залишаючись водночас високобіосумісними. Стаття за результатами цієї роботи ‘Smart’ Polymer Sandwiches From Hydrogel Nanocoatings Attached to Stimuli-Responsive Grafted Brush Coatings: Changing the Cell Behavior була опублікована в Journal of Biomedical Materials Research Part B: Applied Biomaterials.

Метод є простим та універсальним: на поверхні скла спочатку синтезують температурно-чутливі кополімерні щітки з невеликою кількістю гідроксильних груп. Потім додають наногелі, утворені за допомогою дивінілсульфону. Для модифікації можна використовувати не лише прості молекули (спирти чи аміни), але й білки або амінокислоти. Це дає змогу тонко регулювати баланс гідрофільності й гідрофобності поверхні, зберігаючи її чутливість до температури.

Важливо, що навіть природні макромолекули можна інтегрувати в такі покриття, роблячи їх більш дружніми для клітин. У дослідах із дермальними фібробластами та клітинами PANC-1 продемонстровано: «сендвічі» значно краще підтримують життєздатність і активність клітин, ніж традиційні полімери. Крім того, клітини можна легко від’єднувати від поверхні, просто змінюючи температуру – без додаткових реагентів.

Комплексні фізико-хімічні та біологічні дослідження підтвердили, що нові покриття поєднують високу стабільність, адаптивність і біосумісність.

Ще цікавішим є питання, наскільки можна контролювати механічні та реологічні властивості самих клітин за допомогою температурно-контрольованої зміни структури температурно-чутливих полімерних «сендвічів». Перші результати показують, що це можливо, а отже, перед дослідниками відкривається новий напрям – створення платформ, які не лише «приймають» клітини, а й активно керують їхньою поведінкою.

Такі «розумні полімерні сендвічі» відкривають перспективи для тканинної інженерії, регенеративної медицини та створення біоактивних поверхонь нового покоління. У майбутньому їх можна буде вдосконалити, додаючи нові функціональні полімери чи вбудовуючи біоактивні речовини, що ще більше розширить їхнє застосування – від фундаментальних досліджень до клінічних технологій. А можливість точно контролювати клітини без агресивних реагентів чи складних процедур – величезний крок до створення біоактивних поверхонь нового покоління, які можна налаштовувати під конкретний тип клітин або навіть під завдання пацієнта.

Ілюстрація до матеріалу Ілюстрація до матеріалу Ілюстрація до матеріалу